跳到主要內容區
您的瀏覽器不支援JavaScript功能,若網頁功能無法正常使用時,請開啟瀏覽器JavaScript狀態
漢堡鈕選單
回首頁
網站導覽
海洋大學
EN
Menu
漢堡鈕選單
關於本系
簡介
系所願景
教育特色
地理位置
規章辦法
交通資訊
系徽介紹
系所成員
系所主任
師資陣容
行政人員
招生資訊
大學部
課程資訊
修業規定
課程規劃
課程說明
線上資源
選課須知及相關Q&A
學生事務
獎助學金
系學會
新生專區
班級導師
學術研究
研究領域
實驗課程
就業與系友
畢業出路
系友專區
馬祖行政處
下載專區
表單下載
漢堡鈕選單
回首頁
網站導覽
海洋大學
EN
首頁
最新消息
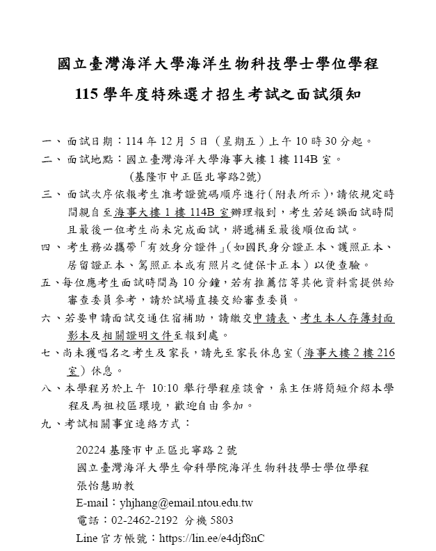
【招生公告】114學年度海洋生技系特殊選才考試面試時間與注意事項
瀏覽數:
加到我的最愛
友善列印
分享
登入成功
Close (Esc)
Share
Toggle fullscreen
Zoom in/out
Previous (arrow left)
Next (arrow right)